○三朝町職員の任免発令規程
平成20年12月18日
訓令第7号
三朝町職員の任免発令規程(昭和43年三朝町訓令第1号)の全部を改正する。
(趣旨)
第1条 この訓令は、職員(雇用期間が1箇月未満の臨時的任用職員を除く。)の任免に係る発令の方法、発令の形式その他の発令に関する事項を定めるものとする。
(令7訓令1・一部改正)
(任免の発令の形式)
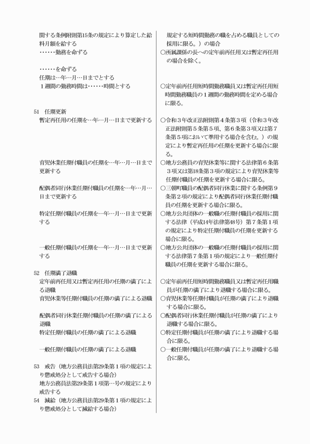
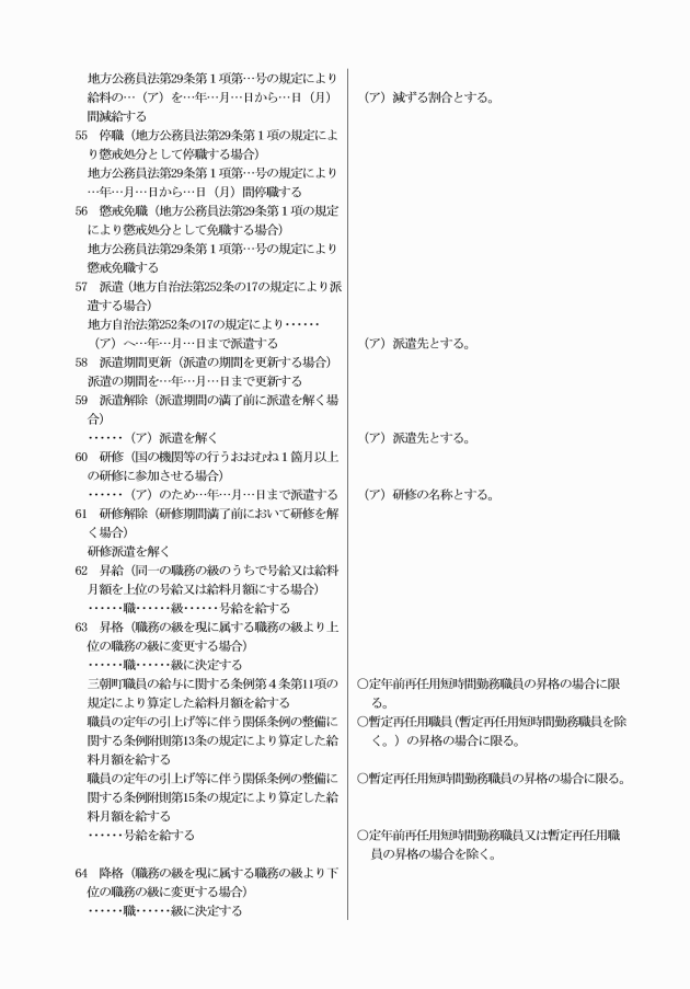
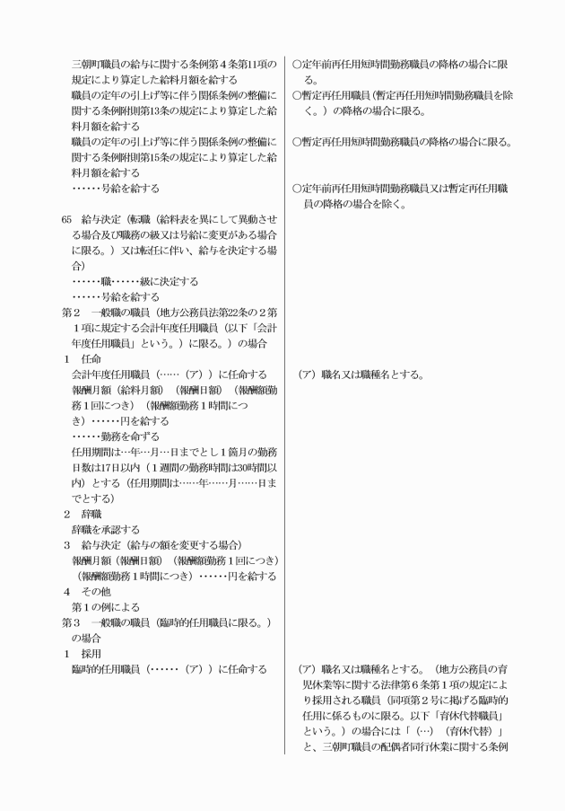
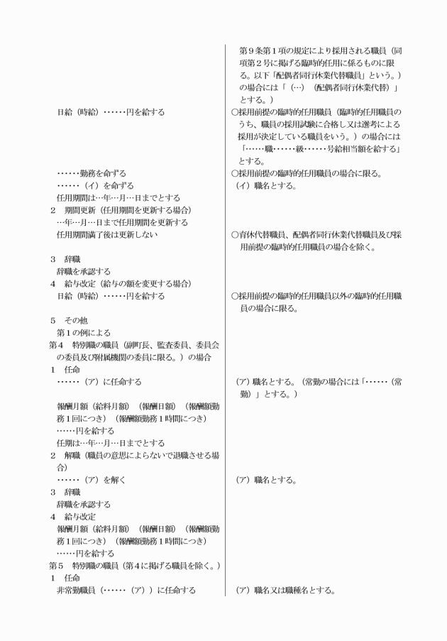
第3条 職員の任免の発令の形式は、別表のとおりとする。
附則
この訓令は、平成20年12月18日から施行する。
附則(平成27年訓令第2号)
この訓令は、平成27年4月1日から施行する。
附則(平成30年訓令第2号)
この訓令は、平成30年4月1日から施行する。
附則(令和5年訓令第1号)
この訓令は、令和5年4月1日から施行する。
附則(令和7年訓令第1号)
この訓令は、令和7年7月1日から施行する。
(令7訓令1・全改)













